
2026年初,DeepMind CEO德米斯·哈萨比斯抛出震撼判断:距离物理AI跨越临界点仅剩18-24个月。几乎同一时刻,字节Seedance 2.0引爆行业——游戏科学创始人冯骥直呼"地表最强",海外博主连呼6次"恐怖";谷歌Gemini 3.0实现"跨应用意图理解",AI自动串联日历/航班/酒店并邮件同步;字节豆包将在春晚送出10万份AI红包再次引爆月活——一场静默的权力交接正在发生:当MiniMax以10B参数碾压百B级竞品,当DeepSeek被过度反应后理性重估——行业共识已然清晰:AI下半场,不再是参数军备竞赛,而是产品思维的降维打击。
这不是危言耸听。2025年招聘数据显示:互联网核心城市的产品经理需求量较2021年峰值下滑42%,但具备AI产品能力的资深PM薪资逆势上扬至35k-50k,纯功能型PM中位数却滑落至22k。中间层正在被压扁——那些只会画原型、拆功能、写PRD的"需求翻译官",正被AI以300%的效率提升直接解构。
但这场重构的真相,远非"岗位消失"这般简单。德米斯在访谈中一针见血:"AI的本质是终极科研工具,人类将因此获得前所未有的自由。"当AI接管确定性工作,产品经理的价值非但没有消失,反而在不确定性中被重新定义:从"功能翻译官"进化为"智能架构师",从"需求管理者"跃迁为"范式定义者"。
本文将穿透喧嚣,系统解构产品经理的三阶进化模型(传统PM → AI-Era PM → AI-Native PM),并给出可落地的能力进化路线图。这不仅关乎个体职业生存,更关乎中国AI产业能否在"跟进前沿"之后,真正实现原创性突破并引领下一代技术——正如德米斯对中国的期待。
01
2025年行业数据揭示了一个残酷真相:产品经理招聘需求下滑42%,但薪资两极分化加剧。这不是周期性波动,而是范式迁移的必然结果。
传统PM的核心价值建立在GUI(图形用户界面)范式之上:用户需要完成一个任务,PM设计采集、清洗、计算、可视化等一整套功能模块,再通过原型将业务逻辑"翻译"给研发。
但AI正在推动交互范式从GUI向LUI(语言用户界面)跃迁。当用户在飞书里说一句"帮我对比上周华东区和华南区的转化率异动",AI直接生成分析结论时,那些繁琐的配置项、复杂的层级导航、冗余的表单设计——统统消失了。
消失的不仅是界面,更是岗位。负责"细节功能维护"和"中间逻辑翻译"的PM,其存在价值被AI直接解构。据行业测算,利用通义千问、文心一言等国产大模型辅助生成PRD和交互逻辑,资深PM的产出效率提升约300%。这意味着:原来需要3人负责的副线产品,现在主产品经理顺手就做了。
"每一波带来就业潮的技术革命,都伴随着物理增量或生活方式的彻底改变。4G+智能手机催生了直播、外卖、网约车;而当前AI浪潮更多是'存量改造'——优化现有流程,而非创造新产业生态。"一位资深产品专家在内部分享中直言,"当旧饼的制作效率提升5倍,结果只能是:不需要那么多做饼的人了。"
未来互联网公司的产品团队将呈现"哑铃型"结构:
顶层:产品战略家(定义业务灵魂与AI价值锚点)
底层:AI运营执行(负责数据喂养与结果校对)
消失的腰部:只会画原型、写流程图、拆解功能的PM
这种结构变化背后,是AI对"确定性工作"的碾压式替代。当AI能自动生成高保真原型、自动拆解用户故事、自动输出测试用例时,那些依赖标准化流程生存的PM,将面临前所未有的职业危机。
但危机中亦有转机。那些能定义"不确定性价值"的PM——即理解场景颗粒度、构建上下文系统、设计人机协作边界的人——正在成为新物种。德米斯在访谈中强调:"找到正确的问题,往往比找到答案难得多。"这正是AI时代产品经理的终极价值:在AI能生成无限方案的时代,定义正确的问题。
AI-Era PM(AI时代产品经理)的核心使命,不是将AI作为工具叠加到现有产品上,而是重新定义人与智能的关系。这要求角色发生三大基因突变:

"AI时代,产品经理不再管理需求,而是管理智能。(智澄AI创始人&CEO 胡鲁辉)"——这句金句背后,是工作对象的根本转变:需求是确定的、可拆解的;而智能是概率的、涌现的。PM必须学会与不确定性共舞。
场景颗粒度:唯一不可替代的竞争壁垒
当AI能完成80%的标准化工作,剩下20%的"隐秘需求洞察"成为决胜关键。例如,某电商APP的AI推荐模块,传统PM关注"点击率提升";而AI-Era PM会拆解"用户深夜刷手机时的孤独感"——这种0.1秒的情绪波动,才是AI无法复制的人类洞察。
"产品经理的竞争壁垒只剩下'对场景颗粒度的理解深度'——谁能把人类最隐秘的情绪需求拆成0.1秒的模型响应,谁就是下一个十年的王者。(前招商银行 零售资产条线体验管理负责人 陈果)"
上下文系统:比模型更强的护城河
谷歌在AI下半场的真正护城河,不是Gemini的参数规模,而是其产品级上下文构建能力。Gemini 3.0的突破在于:不再依赖用户手动切换应用,而是通过"跨应用意图理解"自动串联邮件、日历、地图、文档等碎片化数据,构建完整上下文,让AI"懂你"而非"懂全世界"。
德米斯在访谈中特别强调:Gemini从一开始就不是"聊天模型",而是一个能理解现实世界的多模态系统,是通往物理AI的入口。Gemini 3.0的"跨应用意图理解"正是这一理念的落地——它不再是一个孤立的对话界面,而是嵌入用户数字生活的"隐形智能层"。
"未来的胜者不是拥有最强模型的人,而是构建最完整上下文系统的人。没有上下文的AI,只是一个博学的盲人。(remio.ai 产品负责人 包季真)"
价值转化:从技术炫技到商业闭环
MiniMax创始人闫俊杰在与罗永浩的对话中强调:"大模型不是终点,产品化才是。"AI-Era PM必须回答:这项AI能力能否转化为可衡量的财务回报?例如,某金融APP的智能投顾功能,关键指标不是"模型准确率",而是"用户留存率提升"与"AUM(资产管理规模)增长"。
MiniMax最新估值已突破1600亿港元,月之暗面Kimi付费用户月增速达170%,字节豆包日活突破1.2亿——这些数字背后,不是技术的胜利,而是产品思维的胜利。
Seedance 2.0的突围路径极具代表性:它没有将AI作为"辅助工具"嵌入传统视频制作流程,而是彻底重构创作范式——让用户用自然语言+多模态素材(图片/视频/音频/文字)指挥AI,自动生成15秒电影级视频,自带音效与配乐。
关键突破点在于:
交互范式定义:从"拖拽时间轴+关键帧"到"用图片定风格、视频定动作、音频定节奏、文字定剧情",降低专业创作门槛90%
人机职责边界:AI负责执行与物理模拟,人类负责创意方向与审美判断
价值锚点:不是"提升剪辑效率",而是"让每个人成为导演"
这正是AI-Era PM的典型工作:不是优化现有流程,而是重新定义"用户-产品-AI"三者关系。当冯骥称其"地表最强"、海外博主连呼"恐怖"时,背后是产品经理对"导演工作流"的深度解构与重构——将专业导演的隐性知识,转化为AI可执行的显性指令体系。
如果说AI-Era PM是在传统产品中"嫁接"AI,那么AI-Native PM(AI原生产品经理)则是在从0到1构建"产品即AI"的新物种。二者本质差异如下:

交互范式定义:重塑用户与服务的引力场
AI-Native产品的交互不再是"点击-反馈"的线性逻辑,而是"意图-涌现"的概率网络。例如,Notion AI不是在文档里加个"智能写作"按钮,而是让用户用自然语言直接操作整个知识库:"把上周会议纪要里关于Q3目标的部分,整理成PPT大纲并@相关同事"。
"抛弃'功能叠加'的旧地图,AI原生应用的航向只有一个:以'端'为罗盘,重塑用户与服务的引力场。(蚂蚁数科移动科技及具身智能科技总经理 祁晓龙)"
人机关系认知:从工具到伙伴
AI-Native PM必须回答一个哲学问题:AI是工具、伙伴,还是某种新型存在?某AI旅行助手的设计者发现:当用户把AI当作"旅行管家"而非"搜索工具"时,NPS(净推荐值)提升37%。关键在于关系设计——让用户感知到AI的"人格化"与"责任感"。
德米斯在访谈中透露:Gemini未来的两个方向是"随身的通用AI助手和能干活的机器人"。Gemini 3.0的"跨应用意图理解"正是向"随身助手"迈出的关键一步——它不再等待指令,而是主动理解用户意图并跨应用协同。这意味着人机关系将从"屏幕交互"走向"物理共存",产品经理必须提前思考:当AI拥有物理形态,人类如何与之建立信任?
产品愿景定义:在不确定性中锚定意义
AI放大了一个残酷事实:可能性是AI的边界,意义是人类产品的边界。当AI能生成无限内容时,用户反而陷入选择焦虑。AI-Native PM的核心工作,是为概率世界注入确定性意义。例如,某AI心理咨询产品不追求"解决所有问题",而是聚焦"3分钟情绪急救"——用极窄场景建立用户信任。
随着GPT-4o、Claude 3.5、Gemini 3.0等模型长上下文能力突破128K甚至1M tokens,传统RAG(检索增强生成)在通用场景中的必要性确实在下降。但这恰恰揭示了一个更本质的真相:产品经理的核心能力不是"用什么技术注入知识",而是"如何构建完整上下文系统"。
AI-Native PM必须理解三大技术范式,但聚焦价值设计而非实现细节:
Agent架构:不是设计"单个AI功能",而是构建"智能体协作网络"。例如,电商场景中,导购Agent、比价Agent、售后Agent需自主协商,而非人类手动切换。
数据飞轮:设计"用户行为→模型优化→体验提升"的正向循环。关键不是数据量,而是场景颗粒度——用户在什么情绪下、什么设备上、什么时间点触发了什么行为。
知识策略设计:理解何时依赖模型原生能力、何时需外部知识增强、何时需精调固化核心能力。这直接决定产品"智能上限"与"成本效率"的平衡。
陆奇称赞的「最有硅谷产品Sense」的Founder张浩然曾分享:"AI Native必备的四种底层产品能力:1)场景颗粒度拆解 2)上下文系统构建 3)不确定性价值管理 4)人机关系设计。"——无一涉及"写Prompt"或"调参数"。
基于对数百位顶尖AI产品人的深度访谈,我们提炼出产品经理的三阶进化模型:

关键提醒:避免陷入"工具陷阱"——花3个月学Prompt工程,不如用3天理解"为什么这个场景需要AI"。工具人人可学,判断力才是壁垒。

关键提醒:AI-Native PM的核心产出不是PRD,而是场景剧本(Scenario Script)——描述用户在特定情境下,如何与AI自然交互并获得价值。
2025年起,Token消耗比已成为PM的新KPI。某大厂内部已要求:每个AI功能上线前,必须提交"Token ROI分析报告"——每消耗1美元算力,能带来多少用户留存或收入增长。
"未来的PM需要像财务一样精明。'省钱的PM才是好PM'已成为中国互联网的新共识。"
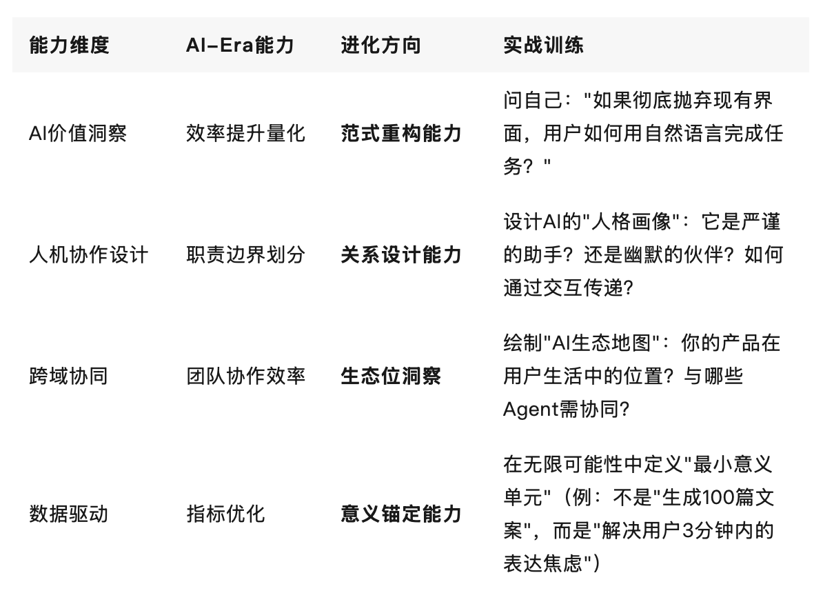
为帮助读者更直观地理解产品经理在AI时代的角色演变,我们附上AI时代产品经理三阶进化能力图谱,也是产品经理自我进化的路线图。
更长远看,18-24个月后物理AI临界点将释放第二波岗位红利。当AI从屏幕走向物理世界(工业机器人、家庭服务机器人),具备"物理交互思维"的产品经理将迎来类似移动互联网的爆发期。德米斯特别指出:字节跳动在技术前沿的跟进速度可能只落后约六个月,这为中国PM提供了关键窗口期——提前布局空间感知、多模态交互、安全伦理等能力,是面向物理AI时代的关键卡位。
05行业定调:价值重估而非岗位消失
德米斯在访谈中抛出一个深刻命题:"人类真正的风险在于,很多人都是从工作和科研中获得生活的意义和目标,而在新的时代,我们如何找到生活的意义?"
这恰恰点明了产品经理在AI时代的终极价值:不是被取代,而是被解放。当AI接管确定性工作,人类得以聚焦于"意义创造"——这正是产品经理不可替代的核心。
20年前,我们用Axure画原型,核心价值是"理解用户"; 10年前,我们用SQL看数据,核心价值仍是"理解用户"; 今天,我们用自然语言指挥AI,核心价值依然是"理解用户"——只是理解的颗粒度从"功能需求"深入到"0.1秒的情绪波动"。 "产品经理价值不灭,角色新生:未来是锚定AI时代的问题架构师与伦理守护者。(Zen7 Labs 联合创始人&首席产品官 刘涛)"
问题架构师,意味着不再满足于"用户要什么",而是追问"用户真正面临什么问题"——在AI能生成无限方案的时代,定义正确的问题比找到答案更珍贵。
伦理守护者,意味着在AI幻觉、数据偏见、算法黑箱面前,产品经理必须成为"人类最后一票"的守护者。当AI能完成大部分决策,保留人类判断权,不是技术妥协,而是文明底线。
结语:在物理AI前夜,重新定义人类价值
2026年初,MiniMax估值突破1600亿港元,月之暗面Kimi付费用户月增速170%,字节豆包日活突破1.2亿——这些数字背后,不是技术的胜利,而是产品思维的胜利。但德米斯的判断更为深远:18-24个月后,物理AI将跨越临界点;2030年,我们有50%概率迎来AGI。
当AI从屏幕走向物理世界,产品经理的战场将从数字界面扩展至现实空间。德米斯强调:"AI带来的变革,无论规模和速度,都是工业革命的10倍,影响力会是100倍。"但这不是威胁,而是机遇——"取代部分人类工作是不可避免的结果,但变革通常蕴藏着巨大的机遇。"
真正的挑战,如德米斯所言,是哲学层面的:"在后稀缺时代,人类如何找到生活的意义?"而产品经理,恰恰是意义的编织者。当AI能生成无限内容,人类的价值锚点,是0.1秒的情绪洞察;当AI能完成所有决策,人类的终极权力,是保留最后一票。
工具会迭代,范式会变迁,但产品经理的终极使命从未改变:在技术与人性的交叉点,创造有意义的价值。
当AI展示无限可能时,人类产品的边界,是意义。
当世界追逐最强模型时,产品经理的护城河,是上下文。
当行业焦虑中间层崩塌时,真正的答案藏在那句金句里:
"当AI能完成大部分决策,产品经理需要保留人类最后一票。(明玄科技 CEO/SightVC海外科技基金管理合伙人 李明轩)"
这一票,投给不确定性中的确定性,投给效率之外的意义,投给技术洪流中永不沉没的人性灯塔。
产品经理从未消失,只是在进化。而进化,永远属于那些敢于在物理AI前夜,用18个月窗口期完成自我重构的人。
推荐活动
#AI+产品创新峰会· 2026上海站